| README.md | ||
| service-baru-span.drawio.png | ||
| skramd4j verification process.excalidraw.png | ||
Service baru span
Overview
Perubahan meliputi:
- porting span-gateway, span-user-api, dan span-token-api dari jar-based deployment ke WebLogic 12C
- membebaskan BIGEBBRIDGE dari SoapUI
- memecah fungsi sign dan verify dari BIGEBBRIDGE dan integrasi.js menjadi proyek baru skdramd4j
- porting soa_ftp dari Node ke WebLogic
yg artinya sunsetting:
- 2 NodeJS (integrasi.js dan SOA_FTP)
- 4 jar-based deployment (span-gateway, span-user-api, span-token-api, dan BIGEBBRIDGE)
menjadi:
- 6 deployment WebLogic (skramd4j, soa_ftp, span-gateway, span-user-api, span-token-api, BIGEBBRIDGE)
Note
Link repo diatas
Repositories
span-gateway, span-user-api, span-token-api
Trio ini berfungsi sebagai garda depan dalam menangani koneksi masuk dari user. Gateway berfungsi memverifikasi kredensial user sebelum dapat melanjutkan panggilan API ke dalam sistem. Beberapa jalur endpoint tersedia:
/auth/login: untuk login dan ambil dynamic token/api/**: untuk memanggil API ke dalam span dengan dynamic token yg masih aktif. JWT claim dan HTTP headertokenjuga akan disisipi static token apabila user yg dipakai memiliki static token terdaftar./users/**: untuk listing user, lihat detail user, edit user, dan delete user
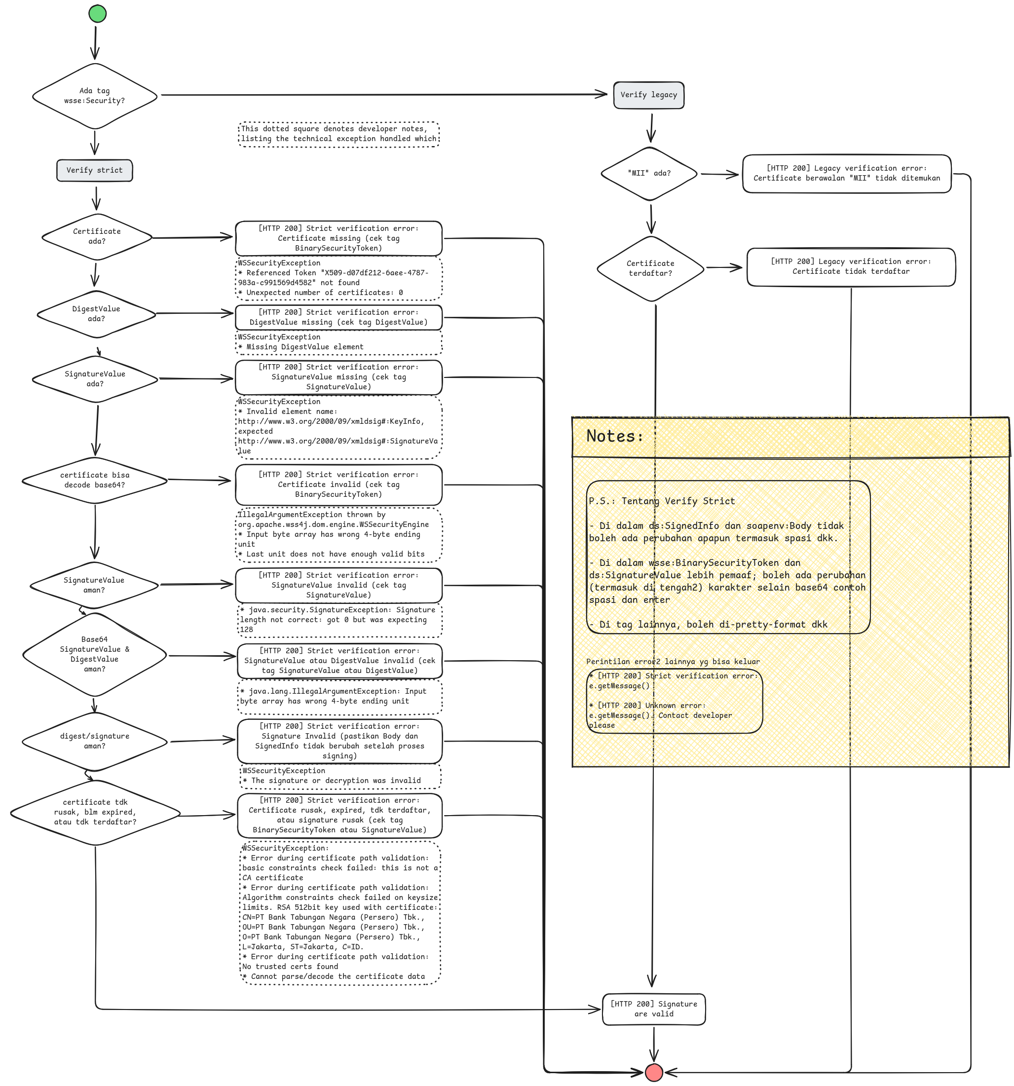
skramd4j
skramd4j, atau yg dikenal juga dengan soa_security adalah penyedia layanan verify dan sign. Dulunya tugas ini ditawarkan oleh BIGEBBRIDGE dan integrasi.js dengan bantuan SoapUI. skramd4j selaku service baru implement fungsi sign secara mandiri juga verify dengan acuan truststore yg tersimpan di sistem. Adapun proses verifikasi dan mapping respon error sebagai berikut
BIGEBBRIDGE
BIGEBBRIDGE adalah tempat persiapan request sebelum dikirimkan ke BI. Layanan ada 5: BankStatement, DailyRate, FundTransfer, Overbooking, dan TransactionStatus. Dulunya juga menyediakan layanan sign dan verify namun sekarang fungsi tersebut sudah dipisah menjadi proyek baru skramd4j.
soa_ftp
soa_ftp digunakan untuk download, upload, move, delete, read jar (unzip), dan jar xml (generatejar)
API endpoints and context roots
span-gateway
context root:
/auth/login
/api/**
forwarding to OSB
/users/**
forwarding to span-user-api
span-token-api
context root: digunakan oleh span-gateway, tdk punya API untuk dipanggil user
span-user-api
context root: sama
skramd4j
context root:
...
BIGEBBRIDGE
context root:
soa_ftp
context root:
POST /api/list
JSON attributes directory
POST /api/upload
JSON attributes localFile, remoteFile JSON response

