Go to file
2025-12-07 13:00:42 +07:00
com-example-wssecurity add wss requirement and suggestion 2025-12-07 12:59:11 +07:00
README.md add branch SOA_UAT links 2025-11-30 16:13:36 +07:00
service-baru-span.drawio.png update 2025-11-27 03:26:01 +07:00
skramd4j verification process.excalidraw.png update 2025-11-26 15:13:00 +07:00
WS-Security Requirement and Implementation Suggestion.md fix link 2025-12-07 13:00:42 +07:00

Service baru span

LLD https://drive.google.com/file/d/1f5cD50FPyEsGLyQkgrI036Uenr9uPxdt/view?usp=drivesdk

Overview

Perubahan meliputi:

  • porting span-gateway, span-user-api, dan span-token-api dari jar-based deployment ke WebLogic 12C
  • membebaskan BIGEBBRIDGE dari SoapUI
  • memecah fungsi sign dan verify dari BIGEBBRIDGE dan integrasi.js menjadi proyek baru skdramd4j
  • porting soa_ftp dari Node ke WebLogic

yg artinya sunsetting:

  • 2 NodeJS (integrasi.js dan SOA_FTP)
  • 4 jar-based deployment (span-gateway, span-user-api, span-token-api, dan BIGEBBRIDGE)

menjadi:

Note

Link repo diatas. Untuk UAT: Branch SOA_UAT di setiap repo:

TOC

Repositories

span-gateway, span-user-api, span-token-api

Trio ini berfungsi sebagai garda depan dalam menangani koneksi masuk dari user. Gateway berfungsi memverifikasi kredensial user sebelum dapat melanjutkan panggilan API ke dalam sistem. Beberapa jalur endpoint tersedia:

  • /auth/login: untuk login dan ambil dynamic token
  • /api/**: untuk memanggil API ke dalam span dengan dynamic token yg masih aktif. JWT claim dan HTTP header token juga akan disisipi static token apabila user yg dipakai memiliki static token terdaftar.
  • /users/**: untuk listing user, lihat detail user, edit user, dan delete user

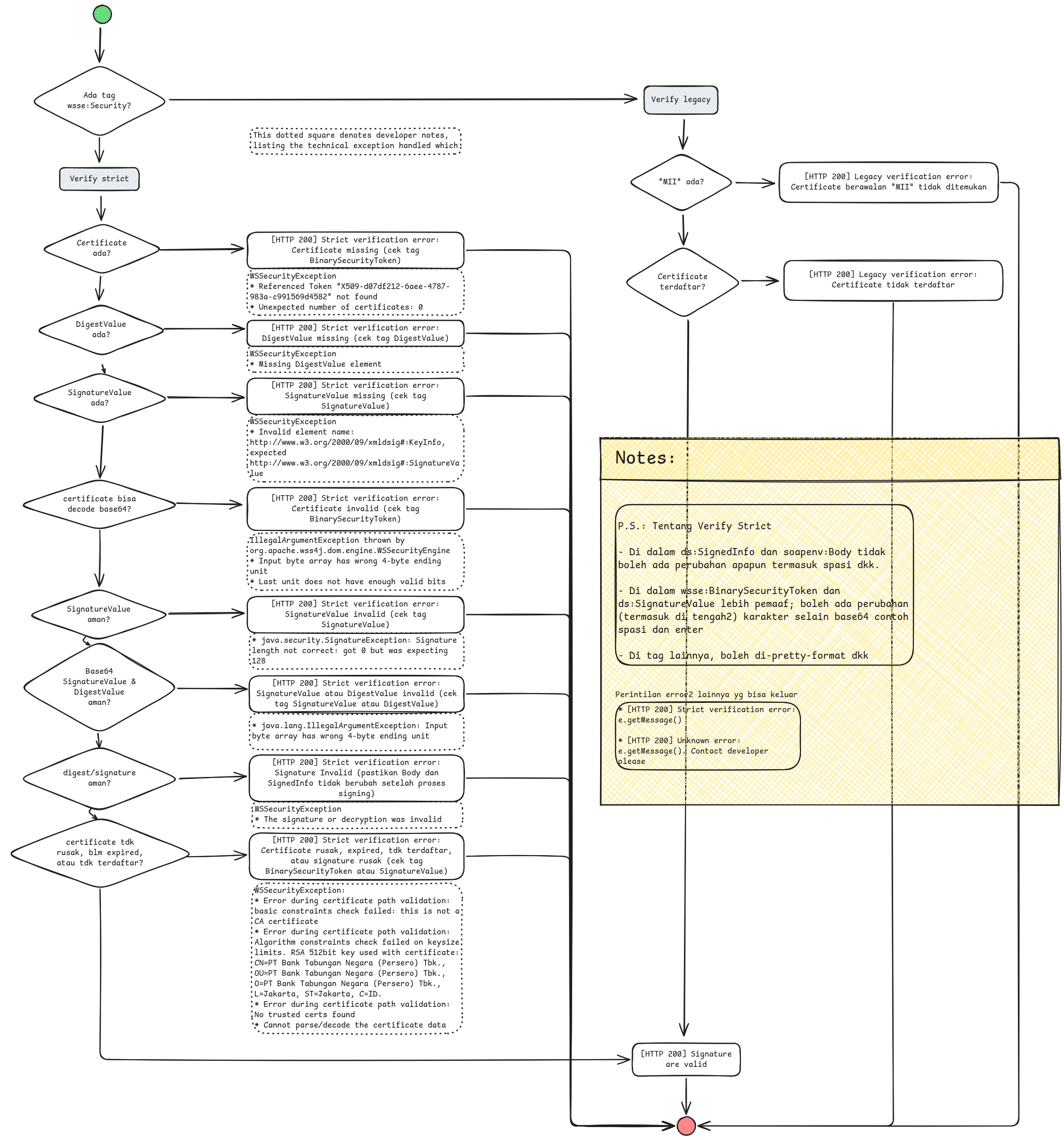
skramd4j

skramd4j, atau yg dikenal juga dengan soa_security adalah penyedia layanan verify dan sign. Dulunya tugas ini ditawarkan oleh BIGEBBRIDGE dan integrasi.js dengan bantuan SoapUI. skramd4j selaku service baru implement fungsi sign secara mandiri juga verify dengan acuan truststore yg tersimpan di sistem. Adapun proses verifikasi dan mapping respon error sebagai berikut

BIGEBBRIDGE

BIGEBBRIDGE adalah tempat persiapan request sebelum dikirimkan ke BI. Layanan ada 5: BankStatement, DailyRate, FundTransfer, Overbooking, dan TransactionStatus. Dulunya juga menyediakan layanan sign dan verify namun sekarang fungsi tersebut sudah dipisah menjadi proyek baru skramd4j.

soa_ftp

soa_ftp digunakan untuk download, upload, move, delete, read jar (unzip), dan jar xml (generatejar)

API endpoints and context roots

span-gateway

context root: /

POST /auth/login

Request json:

  • username
  • password

POST /api/**

forwarding to OSB

POST /users/**

forwarding to span-user-api

[!INFO] span-token-api dan span-user-api hanya digunakan oleh span-gateway, tdk punya API untuk dipanggil user

skramd4j

context root: skramd4j

POST /api/v2/sign

Request xml: the whole soap message to sign

POST /api/v2/verify

Request xml: the whole soap message to verify

BIGEBBRIDGE

context root: /BIGEBBRIDGENEW

POST /bankStatementBI

Request json:

  • AccountNo
  • StatementDate

POST /dailyRateBI

Request json:

  • dailyRateDate

POST /fundTransferBI

Request xml: the whole soap message to sign

POST /overbookingBI

Request xml: the whole soap message to sign

POST /transactionStatusBI

Request json:

  • WarkatNo

soa_ftp

context root: /sftp-app

POST /api/list

Request json:

  • directory

POST /api/upload

Request json:

  • localFile
  • remoteFile

POST /api/download

Request json:

  • localFile
  • remoteFile

POST /api/move

Request json:

  • sourceFile
  • destinationFile

POST /api/delete

Request json:

  • filePath

POST /api/generateJar

Request json:

  • xmlFilePath

POST /api/unzip

Request json:

  • jarFilePath

Deployment guide

Dependencies summary

Database dependencies:

  • jndi: jdbc/osbTrxDS on schema osb_trx
  • jndi: jdbc/soaGatewayDs on schema gateway

File dependencies

  • /n01/files/common_files/truststore/osb-truststore.jks
  • /n01/app/oracle/config/integration/config-bigebbridge.xml

External dependencies:

  • ftpsvr1

Dependencies matrix

Repo Database File External
span-gateway jndi: jdbc/soaGatewayDs on schema gateway
span-user-api jndi: jdbc/soaGatewayDs on schema gateway
span-token-api jndi: jndi: jdbc/osbTrxDS on schema osb_trx
skramd4j /n01/files/common_files/truststore/osb-truststore.jks
BIGEBBRIDGE /n01/app/oracle/config/integration/config-bigebbridge.xml
soa_ftp ftpsvr1