| README.md | ||
| service-baru-span.drawio.png | ||
| skramd4j verification process.excalidraw.png | ||
Service baru span
Overview
Perubahan meliputi:
- porting span-gateway, span-user-api, dan span-token-api dari jar-based deployment ke WebLogic 12C
- membebaskan BIGEBBRIDGE dari SoapUI
- memecah fungsi sign dan verify dari BIGEBBRIDGE dan integrasi.js menjadi proyek baru skdramd4j
- porting soa_ftp dari Node ke WebLogic
yg artinya sunsetting:
- 2 NodeJS (integrasi.js dan SOA_FTP)
- 4 jar-based deployment (span-gateway, span-user-api, span-token-api, dan BIGEBBRIDGE)
menjadi:
- 6 deployment WebLogic (skramd4j, soa_ftp, span-gateway, span-user-api, span-token-api, BIGEBBRIDGE)
Note
Link repo diatas
TOC
- Overview
- TOC
- Repositories
- API endpoints and context roots
- Deployment guide
Repositories
span-gateway, span-user-api, span-token-api
Trio ini berfungsi sebagai garda depan dalam menangani koneksi masuk dari user. Gateway berfungsi memverifikasi kredensial user sebelum dapat melanjutkan panggilan API ke dalam sistem. Beberapa jalur endpoint tersedia:
/auth/login: untuk login dan ambil dynamic token/api/**: untuk memanggil API ke dalam span dengan dynamic token yg masih aktif. JWT claim dan HTTP headertokenjuga akan disisipi static token apabila user yg dipakai memiliki static token terdaftar./users/**: untuk listing user, lihat detail user, edit user, dan delete user
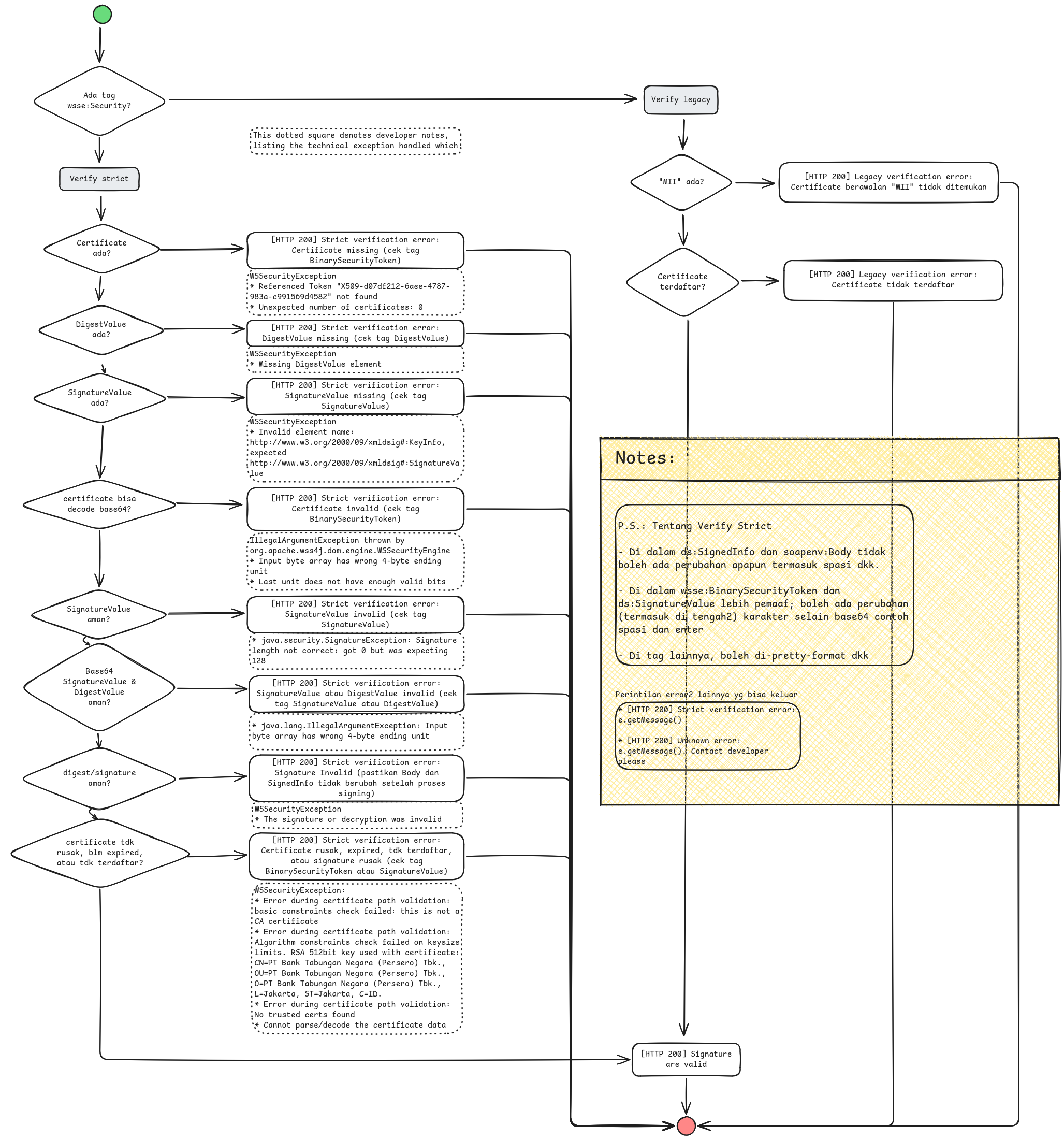
skramd4j
skramd4j, atau yg dikenal juga dengan soa_security adalah penyedia layanan verify dan sign. Dulunya tugas ini ditawarkan oleh BIGEBBRIDGE dan integrasi.js dengan bantuan SoapUI. skramd4j selaku service baru implement fungsi sign secara mandiri juga verify dengan acuan truststore yg tersimpan di sistem. Adapun proses verifikasi dan mapping respon error sebagai berikut
BIGEBBRIDGE
BIGEBBRIDGE adalah tempat persiapan request sebelum dikirimkan ke BI. Layanan ada 5: BankStatement, DailyRate, FundTransfer, Overbooking, dan TransactionStatus. Dulunya juga menyediakan layanan sign dan verify namun sekarang fungsi tersebut sudah dipisah menjadi proyek baru skramd4j.
soa_ftp
soa_ftp digunakan untuk download, upload, move, delete, read jar (unzip), dan jar xml (generatejar)
API endpoints and context roots
span-gateway
context root: /
POST /auth/login
Request json:
- username
- password
POST /api/**
forwarding to OSB
POST /users/**
forwarding to span-user-api
[!INFO] span-token-api dan span-user-api hanya digunakan oleh span-gateway, tdk punya API untuk dipanggil user
skramd4j
context root: skramd4j
POST /api/v2/sign
Request xml: the whole soap message to sign
POST /api/v2/verify
Request xml: the whole soap message to verify
BIGEBBRIDGE
context root: /BIGEBBRIDGENEW
POST /bankStatementBI
Request json:
- AccountNo
- StatementDate
POST /dailyRateBI
Request json:
- dailyRateDate
POST /fundTransferBI
Request xml: the whole soap message to sign
POST /overbookingBI
Request xml: the whole soap message to sign
POST /transactionStatusBI
Request json:
- WarkatNo
soa_ftp
context root: /sftp-app
POST /api/list
Request json:
- directory
POST /api/upload
Request json:
- localFile
- remoteFile
POST /api/download
Request json:
- localFile
- remoteFile
POST /api/move
Request json:
- sourceFile
- destinationFile
POST /api/delete
Request json:
- filePath
POST /api/generateJar
Request json:
- xmlFilePath
POST /api/unzip
Request json:
- jarFilePath
Deployment guide
Dependencies summary
Database dependencies:
- jndi: jdbc/osbTrxDS on schema osb_trx
- jndi: jdbc/soaGatewayDs on schema gateway
File dependencies
- /n01/files/common_files/truststore/osb-truststore.jks
- /n01/app/oracle/config/integration/config-bigebbridge.xml
External dependencies:
- ftpsvr1
Dependencies matrix
| Repo | Database | File | External |
|---|---|---|---|
| span-gateway | jndi: jdbc/soaGatewayDs on schema gateway | ||
| span-user-api | jndi: jdbc/soaGatewayDs on schema gateway | ||
| span-token-api | jndi: jndi: jdbc/osbTrxDS on schema osb_trx | ||
| skramd4j | /n01/files/common_files/truststore/osb-truststore.jks | ||
| BIGEBBRIDGE | /n01/app/oracle/config/integration/config-bigebbridge.xml | ||
| soa_ftp | ftpsvr1 |

