This website requires JavaScript.
Explore
Help
Register
Sign In
azka
/
span-services-docs
Watch
1
Star
0
Fork
0
You've already forked span-services-docs
Code
Issues
Pull Requests
Actions
Packages
Projects
Releases
Wiki
Activity
eb82c22efe
span-services-docs
/
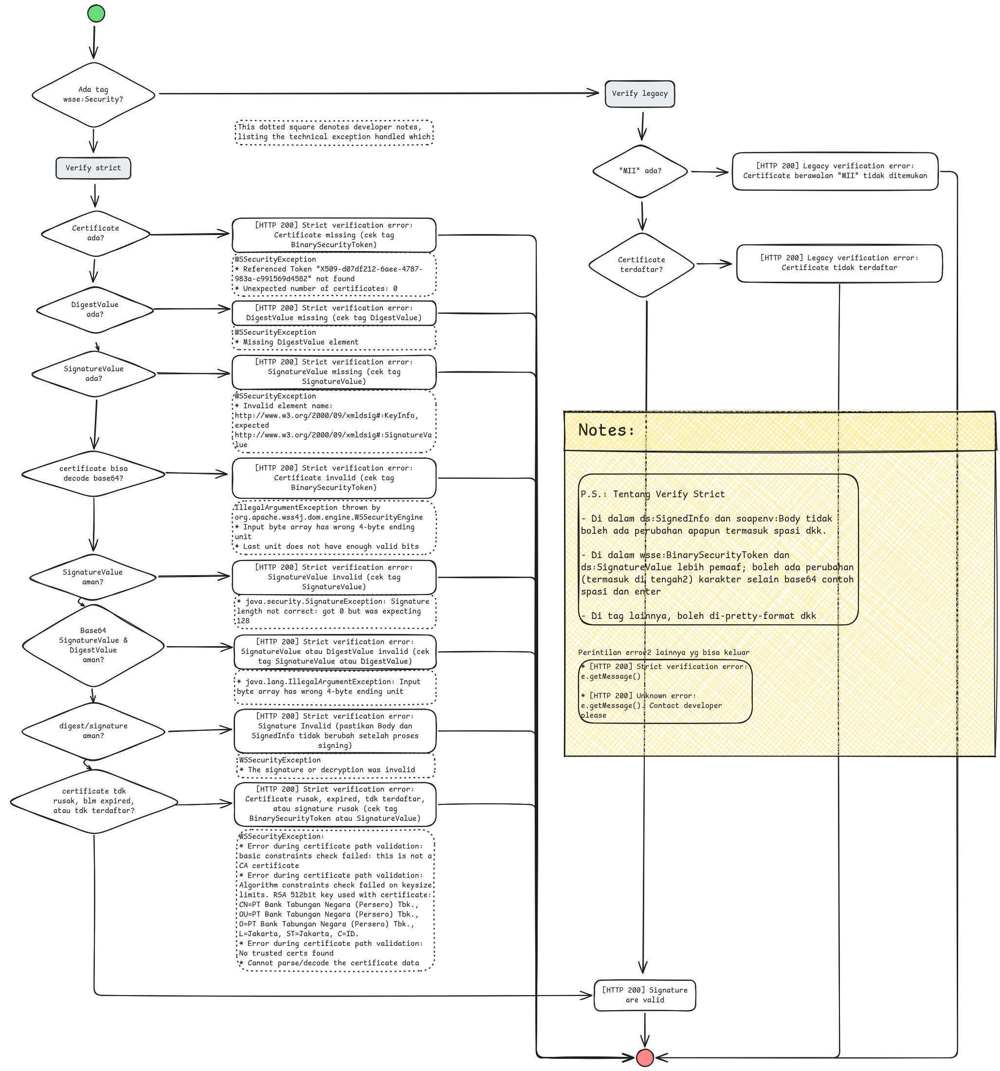
skramd4j verification process.excalidraw.png
Hizbu Azka
88e7aa70b2
update
2025-11-26 15:13:00 +07:00
1.7 MiB
2055x2201px
Raw
History